十九年专注考研辅导
因为专注,所以出色

0371-60904200 全国咨询热线服务
您所在的位置: 首页 > 考研备考 > 正文
考研备考

2020年管理类联考综合能力模拟试卷三

来源:天任考研  |  更新时间:2020-03-29 17:13:45  |  关键词: 管理类联考综合能力 2020管理类联考综合能力真题

  •  
  •  
  •  

2020年管理类联考综合能力模拟试卷三
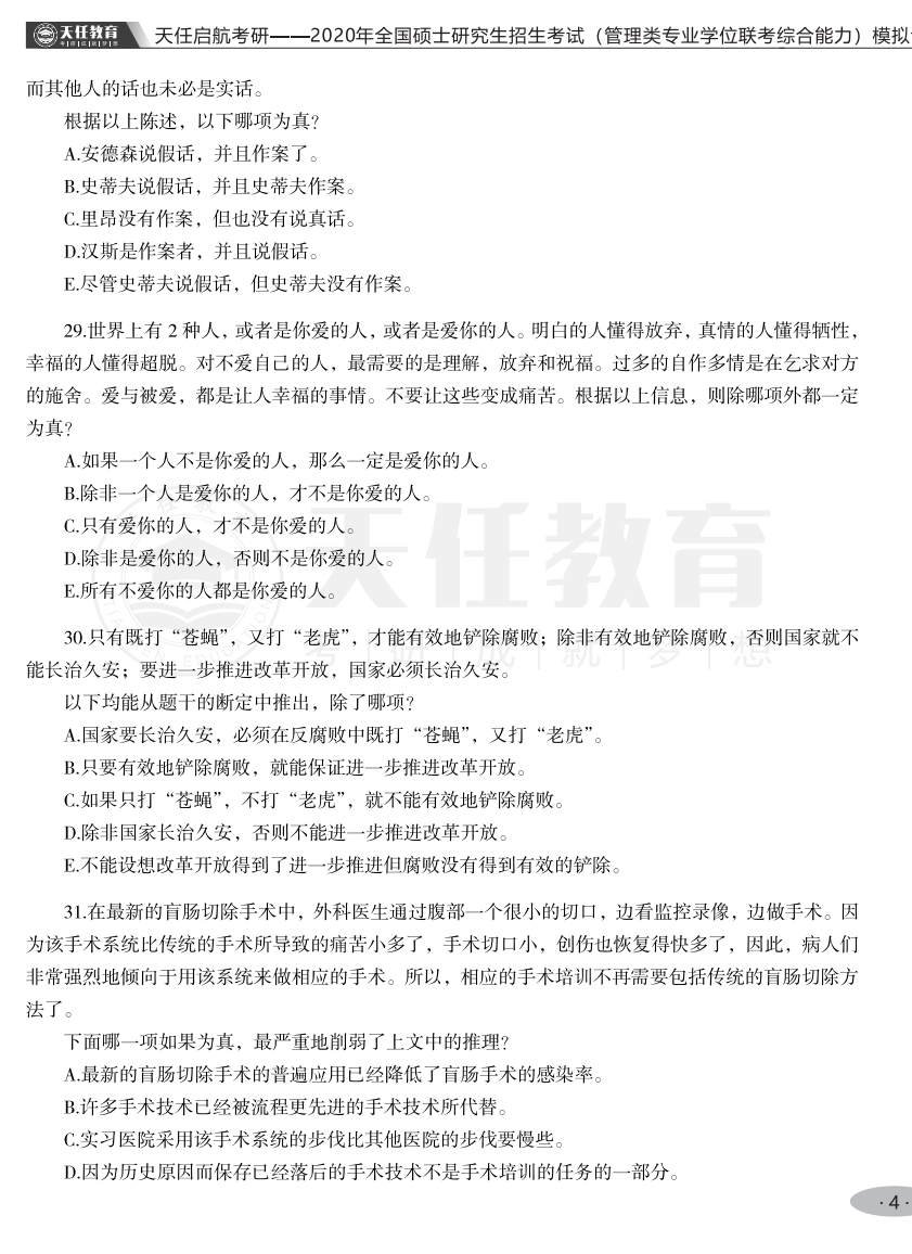
01.png02.png03.png04.png05.png06.png07.png08.png09.png10.png11.png12.png13.png14.png15.png16.png

免责声明:本站所提供的内容均来源于网友提供或网络搜集,由本站编辑整理,仅供个人研究、交流学习使用,不涉及商业盈利目的。如涉及版权问题,请联系本站管理员予以更改或删除。邮箱:zzqihangpx@163.com 电话:0371-60903400

天任考研微信群

扫码加入2026考研群
获取考研咨询一对一服务


热报课程

报考信息


备考指南


报名咨询电话:0371-60904200
Copyright©2006-2020  郑州市天任教育科技有限公司 豫ICP备2024092498号

免责声明:本站所提供的内容均来源于网友提供或网络搜集,由本站编辑整理,仅供个人研究、交流学习使用,不涉及商业盈利目的。如涉及版权问题,请联系本站管理员予以更改或删除。电话:0371-60904200